Product Summary
The LM311DR is a single high-speed voltage comparator. The LM311DR is designed to operate from a wide range of power-supply voltages, including ±15-V supplies for operational amplifiers and 5-V supplies for logic systems. The output levels are compatible with most TTL and MOS circuits. The LM311DR is capable of driving lamps or relays and switching voltages up to 50 V at 50 mA. All inputs and outputs can be isolated from system ground. The outputs can drive loads referenced to ground, VCC+ or VCC–. Offset balancing and strobe capabilities are available, and the outputs can be wire-OR connected. If the strobe is low, the output is in the off state, regardless of the differential input.
Parametrics
LM311DR absolute maximum ratings: (1)Supply voltage: VCC+: 18 V; VCC-: –18 V; VCC+ – VCC-: 36 V; (2)Differential input voltage, VID: ±30 V; (3)Input voltage, VI (either input: ±15 V; (4)Voltage from emitter output to VCC–: 30 V; (5)Voltage from collector output to VCC–: 40 V; (6)Duration of output short circuit: 10 s; (7)Package thermal impedance, θJA: 97℃/W; (8)Operating virtual junction temperature, TJ: 150℃; (9)Lead temperature 1,6 mm (1/16 inch) from case for 60 seconds: 260℃; (10)Storage temperature range, Tstg: –65℃ to 150℃.
Features
LM311DR features: (1)Fast Response Times; (2)Strobe Capability; (3)Maximum Input Bias Current: 300 nA; (4)Maximum Input Offset Current: 70 nA; (5)Can Operate From Single 5-V Supply; (6)Available in Q-Temp Automotive: High-Reliability Automotive Applications; Configuration Control/Print Support; Qualification to Automotive Standards.
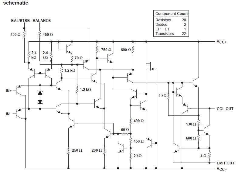
Diagrams

| Image | Part No | Mfg | Description |  | Pricing (USD) | Quantity | ||||||||||||
|---|---|---|---|---|---|---|---|---|---|---|---|---|---|---|---|---|---|---|
|  |  LM311DR |  Texas Instruments |  Comparator ICs Differential w/Strob |  Data Sheet |  
 |  | ||||||||||||
|  |  LM311DR2 |  ON Semiconductor |  Comparator ICs 5-30V SGL Comparator |  Data Sheet |  Negotiable |  | ||||||||||||
|  |  LM311DR2G |  ON Semiconductor |  Comparator ICs 5-30V SGL Comparator Commercial Temp |  Data Sheet |  
 |  | ||||||||||||
|  |  LM311DRG4 |  Texas Instruments |  Comparator ICs Single Strobed Differential |  Data Sheet |  
 |  | ||||||||||||
|  |  LM311DRE4 |  Texas Instruments |  Comparator ICs Single Strobed Differential |  Data Sheet |  
 |  | ||||||||||||
 (Hong Kong)
 (Hong Kong) 
                         
                        
 
                                    



