Product Summary
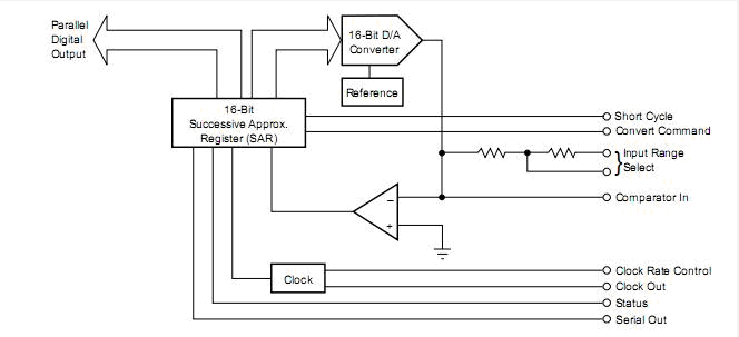
The ADC76KG is a high quality, 16-bit successive approximation analog-to-digital converter. The ADC76KG uses state-of-the-art laser-trimmed IC thin-film resistors and is packaged in a hermetic 32-pin dual-in-line package. The ADC76KG is complete with internal reference, short cycling capabilities, serial output, and thin-film scaling resistors, which allow selection of analog input ranges of ±2.5V, ±5V, ±10V, 0 to +5V, 0 to +10V and 0 to +20V.
Parametrics
ADC76KG absolute maximum ratings: (1)+VCC to Common:0V to +16.5V; (2)–VCC to Common:0V to –16.5V; (3)+VDD to Common:0V to +7V; (4)Analog Common to Digital Common:±0.5V; (5)Logic Inputs to Common:0V to VDD; (6)Maximum Power Dissipation:1000mW; (7)Lead Temperature (soldering, 10s):300°C.
Features
ADC76KG features: (1)16-bit resolution; (2)linearity error: ±0.003% max (KG, BG); (3)no missing codes guaranteed from –25°C TO +85°C; (4)17μs conversion time (16-Bit); (5)serial and parallel outputs.
Diagrams

|  |  ADC700 |  Other |  |  Data Sheet |  Negotiable |  | ||||
|  |  ADC701 |  Other |  |  Data Sheet |  Negotiable |  | ||||
|  |  ADC702 |  Other |  |  Data Sheet |  Negotiable |  | ||||
|  |  ADC71 |  Other |  |  Data Sheet |  Negotiable |  | ||||
|  |  ADC71JG |  Other |  |  Data Sheet |  Negotiable |  | ||||
|  |  ADC71KG |  Texas Instruments |  IC 16 BIT A/D CONV 32 CERDIP |  Data Sheet |  Negotiable |  | ||||
 (Hong Kong)
 (Hong Kong) 
                         
                        
 
                                    




