Product Summary
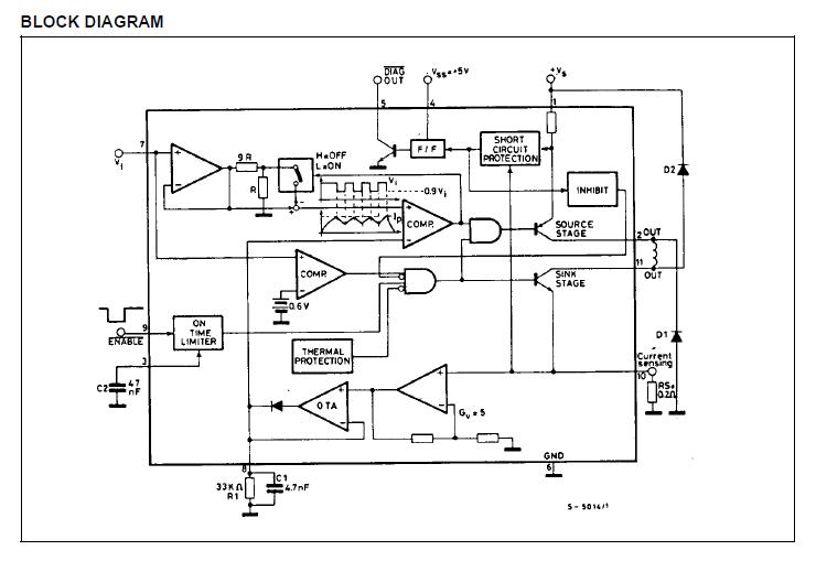
The L294 is a monolithic switched mode solenoid driver designed for fast, high current applications such as hummer and needle driving in printers and electronic typewriters. Power dissipation is reduced by efficient switchmode operation. An extra feature of the L294 is a latched diagnostic output which indicates when the output is short circuited. The L294 is supplied in a 11-lead Multiwatt® plastic power package.
Parametrics
L294 absolute maximum ratings: (1)Power Supply Voltage: 50 V; (2)Logic Supply Voltage: 7 V; (3)Enable Voltage: 7 V; (4)Peak Output Current (repetitive): 4.5 A; (5)Total Power Dissipation (at Tcase = 75 ℃): 25 W; (6)Storage and Junction Temperature: - 40 to 150 ℃.
Features
L294 features: (1)high voltage operation (up to 50V); (2)high output current capability (up to 4A); (3)low saturation voltage; (4)TTL-compatible input; (5)output short circuit protection (to ground, to supply and across the load); (6)thermal shutdown; (7)overdriving protection; (8)latched diagnostic output.
Diagrams

| Image | Part No | Mfg | Description | ![]() |
Pricing (USD) |
Quantity | ||||
|---|---|---|---|---|---|---|---|---|---|---|
![]() |
![]() L294 |
![]() STMicroelectronics |
![]() Power Switch ICs - Power Distribution Switch-Mode Solenoid |
![]() Data Sheet |
![]() Negotiable |
|
||||
![]() |
![]() L2949E |
![]() Other |
![]() |
![]() Data Sheet |
![]() Negotiable |
|
||||
(Hong Kong)










