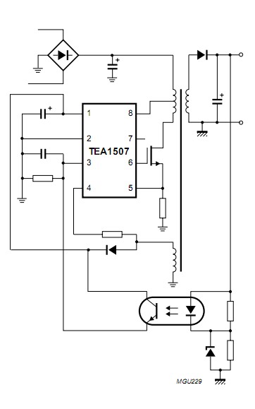
Product Summary
The TEA1507T is the second generation of green Switched Mode Power Supply (SMPS) controller IC operating directly fromthe rectified universalmains. A high level of integration leads to a cost effective power supply with a very low number of external components. The special built-in green functions of the TEA1507T allow the efficiency to be optimum at all power levels. This holds for quasi-resonant operation at high power levels, as well as fixed frequency operation with valley switching at medium power levels. At low power (standby) levels, the system operates at reduced frequency and with valley detection.
Parametrics
TEA1507T absolute maximum ratings: (1)pin 1 (VCC) continuous: -0.4 to +20 V; (2)pin 3 (CTRL): -0.4 to +5 V; (3)pin 4 (DEM) current limited: -0.4 min V; (4)pin 5 (Isense) current limited: -0.4 min V; (5)pin 8 (DRAIN): -0.4 to +650 V; (6)pin 3 (CTRL) d < 10%: +50 max mA; (7)pin 4 (DEM): -250 to +250 μA; (8)pin 5 (Isense): -1 to +10 mA; (9)pin 6 (DRIVER) d < 10%: -0.8 to +2 A; (10)pin 8 (DRAIN): +5 max mA; (11)total power dissipation Tamb <55℃: 1.0 W; (12)storage temperature: -55 to +150℃; (13)virtual junction temperature: -20 to +145℃.
Features
TEA1507T features: (1)Safe restart mode for system fault conditions; (2)Continuous mode protection by means of demagnetization detection (zero switch-on current); (3)Accurate and adjustable overvoltage protection; (4)Short winding protection; (5)Undervoltage protection (foldback during overload); (6)Overtemperature protection; (7)Low and adjustable overcurrent protection trip level; (8)Soft (re)start; (9)Mains voltage-dependent operation-enabling level.
Diagrams

![]() |
![]() TEA1007 |
![]() Other |
![]() |
![]() Data Sheet |
![]() Negotiable |
|
||||
![]() |
![]() TEA100M1CBK-0512P |
![]() Lelon |
![]() Aluminum Electrolytic Capacitors - Leaded 16V 10uF 20% |
![]() Data Sheet |
![]() Negotiable |
|
||||
![]() |
![]() TEA100M1CTR-0512P |
![]() Lelon |
![]() Aluminum Electrolytic Capacitors - Leaded 16V 10uF 20% |
![]() Data Sheet |
![]() Negotiable |
|
||||
![]() |
![]() TEA100M1EBK-0512P |
![]() Lelon |
![]() Aluminum Electrolytic Capacitors - Leaded 25V 10uF 20% |
![]() Data Sheet |
![]() Negotiable |
|
||||
![]() |
![]() TEA100M1ETR-0512P |
![]() Lelon |
![]() Aluminum Electrolytic Capacitors - Leaded 25V 10uF 20% |
![]() Data Sheet |
![]() Negotiable |
|
||||
![]() |
![]() TEA100M1HBK-0512P |
![]() Lelon |
![]() Aluminum Electrolytic Capacitors - Leaded 50V 10uF 20% |
![]() Data Sheet |
![]() Negotiable |
|
||||
(Hong Kong)









